本课题主要涉及艺赛旗课题组成员对财务机器人在核心技术、应用场景、转型机制、风险管控等方面的研究。课题内容较长,我会分系列为大家发出,今天为大家分享《财务机器人风险与控制研究》的第四部分“财务机器人应用风险控制”关于按部署方式设计风险控制体系的内容,欢迎大家阅读。
二、按部署方式设计风险控制体系
对于不同部署模式的财务机器人,首先应将财务业务本身按照人工操作的网络环境进行分类,配合公司的网络安全管理办法,设计机器人的网络运行环境,考虑内外网数据传输问题。部署终端分为服务端部署和业务端部署,部署方式应充分考虑财务业务性质,应优先考虑财务业务是否适合部署在远程服务端,这样的部署方式可以集中配置和管控风险,如网银流水回单的下载、财务对账等,此类业务的特点是无需业务人员干预,在整体规划上,要保证机器人流程充分稳定的前提下再部署到服务端,做好开发机器与服务端的迁移适配;对于部署在业务终端的机器人,由于其业务本身需要人工触发或需要人工配置参数,所以比较适合部署在业务人员的终端机器,应给相关业务人员使用者培训相关的机器人知识,做好人机协作,防止业务人员误操作带来的操作风险的发生。
1、公网单机财务机器人
此类财务机器人因其运行环境原因,部署在公网环境,并且不与机器人控制平台互联。因此,对其的风险控制以事前的、基础技术和流程设计控制为主。涉及的主要风险控制方式如下:

2、公网联机财务机器人
此类财务机器人是部署在公网环境,可以访问外部互联网,与机器人控制平台互联。因此,对其的风险控制以事前和事中的、基础技术和流程设计控制为主。涉及的主要风险控制方式如下:

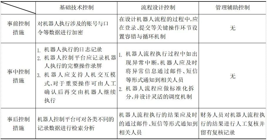
3、内网单机财务机器人
此类财务机器人是部署在客户的内网环境,不与机器人控制平台互联,通常是由财务人员手工触发执行。因此,对其的风险控制以事前的、基础技术和流程设计控制为主。涉及的 主要风险控制方式如下:

4、内网联机财务机器人
此类财务机器人是部署在客户的内网环境,与机器人控制平台互联。因此,对其的风险控制以事前的、基础技术和流程设计控制为主。涉及的主要风险控制方式如下:

以上,是针对各类部署方式的财务机器人比较常见或通用的风险控制措施,在实际的操作过程中还可根据情况进行补充。
企业平台
发现评估
自动化
行业解决方案
银行
合作伙伴
咨询服务
培训服务
交流社区
售后服务
公司介绍
新闻列表
联系我们
加入我们