本课题主要涉及艺赛旗课题组成员对财务机器人在核心技术、应用场景、转型机制、风险管控等方面的研究。课题内容较长,我会分系列为大家发出,今天为大家分享《财务机器人风险与控制研究》的第四部分“财务机器人应用风险控制”关于按操作场景设计风险控制体系的内容,欢迎大家阅读。
三、按操作场景设计风险控制体系
01、查询类财务机器人
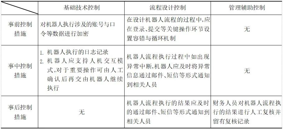
常见的财务机器人查询类场景包括银行余额查询、科目余额查询、发票查验等,基于查询类财务机器人,还可扩展出能处理银行余额调节表、费用报销等相对复杂业务场景的财务机器人。对其风险控制以事前的、基础技术控制为主。涉及的主要风险控制方式如下:

02、报送类财务机器人
报送类财务机器人会涉及与外部监管机构的数据交互,对其的风险控制以事前的、基础技术和流程设计控制为主。涉及的主要风险控制方式如下:

03、处理类财务机器人
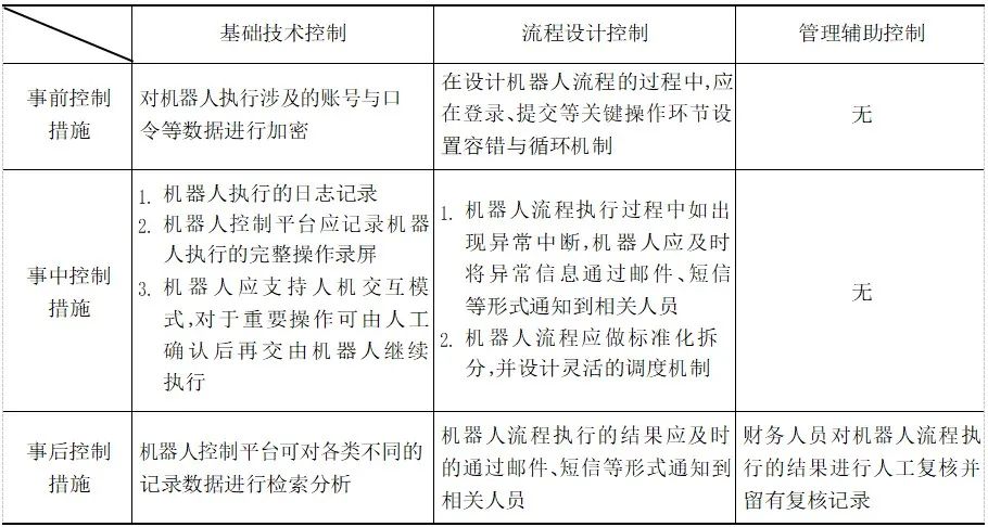
常见的财务机器人处理类场景包括银行余额查询、科目余额查询、发票查验等,基于查询类财务机器人,还可扩展出能处理银行余额调节表、费用报销等相对复杂业务场景的财务机器人。因此,对其的风险控制以事前的、基础技术和流程设计控制为主。涉及的主要风险控制方式如下:

04、分析对比类财务机器人
对其的风险控制以事前的、基础技术和流程设计控制为主。涉及的主要风险控制方式如下:

以上,是针对分析不同操作场景财务机器人比较常见或通用的风险控制措施,在实际的操作过程中还可根据情况进行补充。
企业平台
发现评估
自动化
行业解决方案
银行
合作伙伴
咨询服务
培训服务
交流社区
售后服务
公司介绍
新闻列表
联系我们
加入我们